Human Ethics
Consultation
The Human Ethics Secretariat staff are available to students and researchers for consultation. Please email humanethics@westernsydney.edu.au to make a booking to discuss your ethics application. The preferred consultation day is Friday. It would be helpful if you could have a draft of your application available at the meeting.
Human Ethics Review Process
Western Sydney University fosters responsible research, protecting the welfare, dignity and safety of research participants while maintaining the reputation of the University and its researchers, and minimising claims for negligence against individual researchers or the University.
Research involving humans includes, but is not restricted to, the use and/or collection of personal, collective or cultural data from participants or from their records, and may include their oral testimony or observed cultural activities and the testing of responses to conditions devised by researchers as set out in the National Statement on Ethical Conduct in Human Research (opens in a new window)
The University protects the welfare and rights of research participants by ensuring research projects undergo ethics review to establish that they meet the requirements of the National Statement on Ethical Conduct in Human Research (opens in a new window) and the Ethical guidelilnes for research with Aboriginal and Torres Strait Islander Peoples (opens in a new window) when relevant, and conform to any relevant legislative requirements as well as University policies.
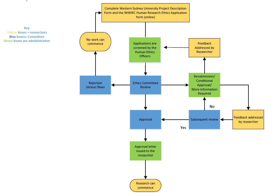
For a step-by-step guide on how to commence human ethics review, please see How to Apply for Human Ethics Review below.
Ethics Review Process
The human ethics review process flowchart (JPG, 63.47 KB) (opens in a new window) summarises the steps involved in applying to the human ethics committee(s).
Most research involving human participants carried out by staff or students at Western Sydney University must undergo ethical review, and most researchers will submit their application to the Western Sydney University ethics committees.
Find out more on how to apply for human ethics review.
- Human Research Ethics Application (HREA)
- Guidance documents
- External resources
- HREA Support (opens in a new window)
- Ethics Process Quick FAQ (PDF, 45.54 KB) (opens in a new window)
- A Conversation About Research Ethics (opens in a new window) produced by the Graduate Research School
Recommended Readings
- Australian Code for the Responsible Conduct of Research (2018) (opens in a new window)
- National Statement on Ethical Conduct in Human Research (opens in a new window)
- Research Ethics Policy (opens in a new window)
- Human Research Ethics Application (HREA) (opens in a new window)
- Project Description template (DOCX, 78.24 KB) (opens in a new window)
- Amendment Request form (DOCX, 78.99 KB) (opens in a new window)
- Clinical Trial form (DOCX, 52.7 KB) (opens in a new window)
- Exemption from Human Ethics Review form (DOCX, 75.65 KB) (opens in a new window)
- Progress and Final Report form (DOCX, 76.82 KB) (opens in a new window)
- External Ethics Recognition Cover Sheet (DOCX, 65.54 KB) (opens in a new window)
- Joint Ethics Application Cover Sheet (DOCX, 58.41 KB) (opens in a new window)
- Transfer of Ethics Approval Cover Sheet (DOCX, 49.07 KB) (opens in a new window)
- Adverse Event Report form (DOCX, 67.36 KB) (opens in a new window)
- Corrective and Preventative Action form (DOCX, 60.65 KB) (opens in a new window)
Participant Information Sheets and Consent Forms
If you are choosing extended or unspecified consent you must provide participants with a copy of the Explanation of Extended and Unspecified Consent (DOC, 136.5 KB) (opens in a new window) document.
- Participant Information Sheet – General (Extended) (DOC, 152.5 KB) (opens in a new window)
Consent form – General (Extended) (DOC, 143.5 KB) (opens in a new window)
When the participant gives consent for him/herself and data will be used for this project and possibly other similar projects. - Participant Information Sheet – General (Specific) (DOC, 146 KB) (opens in a new window)
Consent form – General (Specific) (DOC, 142.5 KB) (opens in a new window)
When the participant gives consent for him/herself and data will ONLY be used for this project. - Participant Information Sheet – General (Unspecified) (DOC, 150.5 KB) (opens in a new window)
Consent form – General (Unspecified) (DOC, 145 KB) (opens in a new window)
When the participant gives consent for him/herself and data will be used for this project and possibly other projects. - Participant Information Sheet – Parent or Carer (Extended) (DOC, 153 KB) (opens in a new window)
Consent form – Parent or Carer (Extended) (DOC, 144 KB) (opens in a new window)
When consent is being given via a parent or carer for a child and data will be used for this project and possibly other similar projects. - Participant Information Sheet – Parent or Carer (Specific) (DOC, 148 KB) (opens in a new window)
Consent form – Parent or Carer (Specific) (DOC, 145 KB) (opens in a new window)
When consent is being given via a parent or carer for a child and data will ONLY be used for this project. - Participant Information Sheet – Parent or Carer (Unspecified) (DOC, 156 KB) (opens in a new window)
Consent form – Parent or Carer (Unspecified) (DOC, 145 KB) (opens in a new window)
When consent is being given via a parent or carer for a child and data will be used for this project and possibly other projects. - Participant Information Sheet – Guardian (Extended) (DOC, 154 KB) (opens in a new window)
Consent form – Guardian (Extended) (DOC, 144 KB) (opens in a new window)
When consent is being given via a guardian of the participant and data will be used for this project and possibly other similar projects. - Participant Information Sheet – Guardian (Specific) (DOC, 148 KB) (opens in a new window)
Consent form – Guardian (Specific) (DOC, 145 KB) (opens in a new window)
When consent is being given via a guardian of the participant and data will ONLY be used for this project. - Participant Information Sheet – Guardian (Unspecified) (DOC, 152 KB) (opens in a new window)
Consent form – Guardian (Unspecified) (DOC, 145.5 KB) (opens in a new window)
When consent is being given via a guardian of the participant and data will be used for this project and possibly other projects. - Participant Information Sheet – Medical/Health (Extended) (DOC, 152.5 KB) (opens in a new window)
Consent form – Medical/ Health (Extended) (DOC, 143.5 KB) (opens in a new window)
When medical information is being collected and data will be used for this project and possibly other similar projects. - Participant Information Sheet – Medical/Health (Specific) (DOC, 147 KB) (opens in a new window)
Consent form – Medical/Health (Specific) (DOC, 143 KB) (opens in a new window)
When medical information is being collected and data will ONLY be used for this project. - Participant Information Sheet – Medical/Health (Unspecified) (DOC, 150.5 KB) (opens in a new window)
Consent form – Medical/Health (Unspecified) (DOC, 144 KB) (opens in a new window)
When medical information is being collected and data will be used for this project and possibly other projects.
Researchers are responsible for reporting any adverse events or protocol deviations that occur during a human research project.
Submit an Adverse Event Report Form (DOCX, 67.36 KB) when an unintended, unexpected, or ethically significant event affects a participant’s welfare, rights, or privacy. Serious adverse events, such as those involving injury, distress, or major breaches, must be reported immediately to the Human Research Ethics Committee (HREC).
Submit a CAPA (Corrective and Preventative Action) Form (DOCX, 60.65 KB) when a protocol deviation or procedural error occurs, even if no harm was caused. The form documents what went wrong, how it was managed, and how future issues will be prevented.
In some cases, such as when a protocol error leads to participant harm, both forms may be required.
Forms should be submitted by the Chief Investigator or their delegate as soon as possible after the event is identified. If you're unsure whether a form is required, contact the Ethics Secretariat for advice: humanethics@westernsydney.edu.au
Members of the public can report an adverse event that they have experienced by either contacting the Chief Investigator of the project – the contact details will be noted in the project information. If this is not available, or you wish to submit a confidential report, please contact the Ethics Secretariat via humanethics@westernsydney.edu.au
Anyone involved in or affected by a human research project – including participants, researchers, supervisors, or members of the public – can lodge a complaint about the conduct of the research or concerns about ethical practice.
Complaints should be reported as soon as possible if they relate to:
- A participant’s welfare, rights, or consent
- The behaviour of a researcher or research team
- A breach of approved protocol or ethical standards
Complaints can be made by contacting the Ethics Secretariat directly by email or phone:
- humanethics@westernsydney.edu.au
- Phone: +61 2 4736 2229
All complaints will be treated confidentially and respectfully.
The Chair of the Human Research Ethics Committee will review the matter and may seek additional information. Depending on the nature of the complaint, the response may include:
- Clarifying or correcting study procedures
- Requiring further action from the research team
- Suspending or modifying ethical approval
The Ethics Secretariat will ensure that all complaints are acknowledged promptly, assessed fairly, and resolved where possible in line with the National Statement on Ethical Conduct in Human Research (2023)
For more information on how complaints are reviewed by the University, see Guidance on Complaints (PDF, 58.62 KB)
Other Ethics Review Pathways
There are multiple review pathways for ethics applications at Western Sydney University. The Human Ethics Officers can assist you in determining the most appropriate pathway.
If you have received ethics approval from an external Australian NHMRC registered Human Research Ethics Committee, for example, another university or a Local Health District Ethics Committee, you can request recognition of that approval instead of submitting a new ethics application to Western. The same applies if you have received approval from a recognised overseas ethics committee.
To be eligible for Western Sydney University external ethics recognition:
- The Western Sydney University staff/student must be listed on the approved ethics application, and/or named in the approval letter (or an approved amendment letter)
- Where appropriate, Western Sydney University must be listed as a research site
- The approving HREC must accept responsibility for the project at all sites, i.e. ongoing project monitoring including adverse event monitoring.
To request recognition, submit a completed External Ethics Recognition Cover Sheet (DOCX, 65.54 KB) (opens in a new window) and attach copies of:
- the application to the other institution
- the other institution's ethics approval letter; and
- any other related correspondence.
The coversheet includes a list of recognised ethics committees and jurisdictions.
If you have received ethics approval from an NHMRC registered Human Research Ethics Committee other than the Western Sydney University HREC but you also need ethics approval from the University, you can request review under the joint approval ethics review pathway.
To be eligible for this review pathway:
- the project must already have at least one approval from an NHMRC accredited HREC or an international equivalent
- the need for approval by more than one HREC must be evident
- the Western Sydney University staff/student must be listed on the approved ethics application, and/or named in the approval letter (or an approved amendment letter).
If these criteria cannot be met the researcher should make an ethics application to the Western Sydney University HREC under a new application review pathway.
Projects which are granted joint approval will need to report annually to all approving HRECs and any amendments will need to be approved by all HRECs. The University will provide a Western Sydney University approval ID number which must be quoted on all correspondence with its ethics committee.
Joint approval applications may be reviewed by the Executive committee. Western Sydney will review the risk level and assign according to its requirements. If the committee decides that joint approval isn't appropriate for any reason, the researcher(s) will need to make a new application.
To apply for joint approval, complete the Joint Ethics Application Cover Sheet (DOCX, 58.41 KB) (opens in a new window) and send it with the documents noted on the form.
A transfer of approval may be granted when a researcher transfers to Western Sydney and has a project that received ethics clearance at their previous university. It is required when future ethics oversight for the project will only be provided by the Western Sydney HREC.
Researchers should discuss this with the original ethics approving HREC prior to discussing with the Western Sydney ethics team. The original HREC must agree to the transfer and the date of transfer must be established.
To be eligible for transfer of ethics approval to Western Sydney University:
- The HREC which gave the original approval for the project must be an NHMRC registered Human Research Ethics Committee or a delegated Low and Negligible Risk committee of the institution.
- The researcher requesting the transfer must be the CI of the project and must be a Western Sydney University staff/student at the time of the transfer request
- The researcher must be listed on the approved ethics application, and/or named in the approval letter (or an approved amendment letter)
- A letter/email of approval for transfer of the existing project data from the Head of School from which the project is being transferred must be attached
- A letter/email from the Western Sydney University Head of School to which the researcher now belongs, stating acceptance of the transfer of the existing project data, must be attached.
These applications will be reviewed by the Executive committee. Western Sydney will review the risk level and assign according to its requirements. If the committee decides that a transfer approval isn't appropriate for any reason, the researcher(s) may need to make a new application.
To apply for transfer of approval, complete the Transfer of Ethics Approval Cover Sheet (DOCX, 49.07 KB) (opens in a new window) and send it with the documents noted on the form.
Some research may be eligible for exemption from ethical review including:
- Research involving the use of collections of non-identifiable information/data.
- Research that is restricted to the collection of non-identifiable information/data via surveys and observations of public behaviour.
- The research is conducted as part of an educational training program.
- The research uses only information that is publicly available through a mechanism set out by legislation or regulation and that is protected by law, such as mandatory reporting information, information obtained from registries of births and deaths, coronial investigations, ABS data etc.
Researchers must apply to be exempted from ethical review BEFORE they commence the research.
If an exemption is granted the researcher will be issued with an Exemption Approval Letter, which will acknowledge that the university’s Ethics Committee has determined that the project does not require ethical review.
The Exemption Decision Tree has been developed to assist you to determine whether your research meets the criteria for exemption.
Further information is also available in the Guidance on Ethics Review Exemption (PDF, 191.74 KB) (opens in a new window)
To apply for exemption researchers should email an Application for Exemption (DOCX, 75.65 KB) (opens in a new window) to the Ethics Office.
Applications for Exemption can be reviewed by either the Low & Negligible Risk Committee or the HREC Executive Committee. The submission deadlines are available below, but as a general rule an Application for Exemption must be submitted no later than close of business on any Wednesday. The Ethics Secretariat will then assign the application to the next available meeting of either committee.
QA activities and teaching and learning projects are not considered research as long as the use and dissemination of the results will remain internal to the University. If the project findings will be disseminated externally via reporting, conferences, publication etc then ethical review should be sought. A useful document to assist in determining if your activities are QA is Ethical Considerations in Quality Assurance and Evaluation Activities (opens in a new window)
The NHMRC guidelines do advise that while ethical review by a HREC is often not required for QA/evaluation activities, oversight of the activity is required. At Western Sydney there are two pathways available for the review of these activities: full ethical review or exemption from ethical review. Other pathways offered as examples in the guidelines are not currently available at Western Sydney.
Many QA and evaluation projects are lower risk and can be reviewed by the Low & Negligible Risk Committee. If a project meets the requirements for exemption from ethical review, an exemption application can be reviewed by either the Low & Negligible Risk Committee or the HREC Executive, and both committees meet weekly.
Very often a project that starts as QA or evaluation grows to become actual research. If a project does evolve, ethics approval cannot be granted retrospectively. It is disappointing when a researcher is prevented from disseminating the findings of their work because ethics approval wasn’t granted. This is why researchers are encouraged to always consider their activities as research rather than QA or evaluation and apply for ethics approval or an exemption. It is also a good idea to seek at least extended consent from participants as this will allow the data to be used in ways that may not be apparent at the outset of the project.
Committees, Meeting Dates and Submission Deadlines
The Western Sydney University Human Research Ethics Committee (HREC) is an accredited HREC under the terms of the NHMRC. It follows the accreditation guidelines and reports annually to the NHMRC. Committees are comprised of mandatory members as per the NHMRC's required composition, and additional members with expertise relevant to Western Sydney University research.
The HREC Chair is Dr Kristy Coxon. Western Sydney academic staff are listed below:
| table-container | |
| Role | Name |
| Chairperson / Executive member | Kristy Coxon |
| Deputy Chair / Executive member | Roberto Parada |
| Deputy Chair / Executive member | Vacant |
| Deputy Chair/ Executive member | Vacant |
| Experience in professional care or treatment of people | Jane Frost |
| Relevant Research Experience | Tamara Watson |
| Relevant Research Experience | Lucy Nicholas (on sabbatical) |
| Relevant Research Experience | Kathy Tannous |
| Relevant Research Experience | Mike Armour |
| Relevant Research Experience | Dimitris Vardoulakis |
| Relevant Research Experience | Vacant |
| Community Member | Lawyer x 2 |
| Community Member | Pastoral Carer |
| Community Member | General |
| Community Member | General |
The committee is supported by a lawyer and members from the community including two lay people (one man and one woman), and a pastoral care professional.
All correspondence between researchers and committee members is to be directed through the Human Research Ethics Officers.
The full committee meets once a month, except in January, for the assessment of Moderate and High Risk applications, amendments and responses.
The HREC delegates the assessment of some amendments and responses to its Executive committee which meets approximately weekly.
The HREC delegates the review of projects rated Negligible or Low to the Low and Negligible Risk (LNR) committee which meets approximately weekly. Professor Michele Simons is the Chair of the LNR.
The submission deadline for any meeting is close of business (5pm) on the specified date. Late applications may be held over until the following meeting.
| table-container | |
| Meeting date | Submission deadline |
| 17 Feb 2025 | 30 Jan 2025 |
| 17 Mar 2025 | 27 Feb 2025 |
| 14 Apr 2025 | 27 Mar 2025 |
| 19 May 2025 | 1 May 2025 |
| 16 Jun 2025 | 29 May 2025 |
| 21 Jul 2025 | 3 Jul 2025 |
| 18 Aug 2025 | 31 Jul 2025 |
| 15 Sep 2025 | 28 Aug 2025 |
| 20 Oct 2025 | 2 Oct 2025 |
| 10 Nov 2025 | 23 Oct 2025 |
| 8 Dec 2025 | 20 Nov 2025 |
- The HREC reviews new applications for projects with a risk rating of greater than Low or High. Please refer to the National Statement (opens in a new window) for information about risk assessments.
- The November and December HREC meeting and submission dates are subject to University advice regarding the close down period at the end of 2024. Changes may also be made in relation to University mandatory close periods. Therefore, dates above are indicative only. Please check these dates throughout the year.
- The School of Education has a mandatory pre-review process which involves the Dean reviewing applications before they are submitted to the Ethics Secretariat. Researchers and students from the School of Education should ensure their application is reviewed by Professor Michele Simons before it is submitted to the Ethics Secretariat. Researchers and students from other Schools and Institutes should check whether there is a similar process in their academic unit before submitting the application.
- All students must ensure their application is reviewed by their supervisor prior to submission.
- All applications are screened by the Ethics Secretariat before being assigned to the committee for review. The Ethics Secretariat may ask you to make changes to the application, so please factor this step into your submission timeline.
The submission deadline for any meeting is close of business (5pm) on the specified date. Late applications may be held over until the following meeting.
| table-container | |
| Meeting date | Submission deadline |
| 4 Feb 2025 | 29 Jan 2025 |
| 11 Feb 2025 | 5 Feb 2025 |
| 18 Feb 2025 | 12 Feb 2025 |
| 25 Feb 2025 | 19 Feb 2025 |
| 4 Mar 2025 | 26 Feb 2025 |
| 11 Mar 2025 | 5 Mar 2025 |
| 18 Mar 2025 | 12 Mar 2025 |
| 25 Mar 2025 | 19 Mar 2025 |
| 1 Apr 2025 | 26 Mar 2025 |
| 8 Apr 2025 | 2 Apr 2025 |
| 15 Apr 2025 | 9 Apr 2025 |
| 22 Apr 2025 | No meeting |
| 29 Apr 2025 | 23 Apr 2025 |
| 6 May 2025 | 30 Apr 2025 |
| 13 May 2025 | 7 May 2025 |
| 20 May 2025 | 14 May 2025 |
| 27 May 2025 | 21 May 2025 |
| 3 Jun 2025 | 28 May 2025 |
| 10 Jun 2025 | No meeting |
| 17 Jun 2025 | 11 Jun 2025 |
| 24 Jun 2025 | 18 Jun 2025 |
| 1 Jul 2025 | 25 Jun 2025 |
| 8 Jul 2025 | 2 Jul 2025 |
| 15 Jul 2025 | 9 Jul 2025 |
| 22 Jul 2025 | 16 Jul 2025 |
| 29 Jul 2025 | 23 Jul 2025 |
| 5 Aug 2025 | 30 Jul 2025 |
| 12 Aug 2025 | 6 Aug 2025 |
| 19 Aug 2025 | 13 Aug 2025 |
| 26 Aug 2025 | 20 Aug 2025 |
| 2 Sep 2025 | 27 Aug 2025 |
| 9 Sep 2025 | 3 Sep 2025 |
| 16 Sep 2025 | 10 Sep 2025 |
| 23 Sep 2025 | 17 Sep 2025 |
| 30 Sep 2025 | 24 Sep 2025 |
| 7 Oct 2025 | No meeting |
| 14 Oct 2025 | 8 Oct 2025 |
| 21 Oct 2025 | 15 Oct 2025 |
| 28 Oct 2025 | 22 Oct 2025 |
| 4 Nov 2025 | 29 Oct 2025 |
| 11 Nov 2025 | 5 Nov 2025 |
| 18 Nov 2025 | 12 Nov 2025 |
| 25 Nov 2025 | 19 Nov 2025 |
| 2 Dec 2025 | No meeting |
| 8 Dec 2025 | 20 Nov 2025 |
- The Low & Negligible Risk Committee (LNR) reviews new applications, resubmissions, and amendments for projects with a risk rating of minimal or low. Please refer to the National Statement (opens in a new window) for information about risk assessments. Amendments that change the risk level of a project to greater than Low risk may require HREC review and the risk level of the project may be adjusted for all subsequent reviews. For example, the addition of a participant group targeting people with a cognitive disorder will automatically increase the risks level, and change how the project is reviewed.
- The November and December LNR Committee meeting and submission dates are subject to University advice regarding the close down period at the end of 2024. Changes may also be made in relation to University mandatory close periods. Therefore, dates above are indicative only. Please check these dates throughout the year.
- The School of Education has a mandatory pre-review process which involves the Dean reviewing applications before they are submitted to the Ethics Secretariat. Researchers and students from the School of Education should ensure their application is reviewed by Professor Michele Simons before it is submitted to the Ethics Secretariat. Researchers and students from other Schools and Institutes should check whether there is a similar process in their academic unit before submitting the application.
- All students must ensure their application is reviewed by their supervisor prior to submission.
- All submissions are screened by the Ethics Secretariat before being assigned to the committee for review. The Ethics Secretariat may ask you to make changes to the application, so please factor this step into your submission timeline.
The submission deadline for any meeting is close of business (5pm) on the specified date. Late applications may be held over until the following meeting.
| table-container | |
| Meeting date | Submission deadline |
| 3 Feb 2025 | 29 Jan 2025 |
| 10 Feb 2025 | 5 Feb 2025 |
| 17 Feb 2025 | No meeting |
| 24 Feb 2025 | 19 Feb 2025 |
| 3 Mar 2025 | 26 Feb 2025 |
| 10 Mar 2025 | 5 Mar 2025 |
| 17 Mar 2025 | No meeting |
| 24 Mar 2025 | 19 Mar 2025 |
| 31 Mar 2025 | 26 Mar 2025 |
| 7 Apr 2025 | 2 Apr 2025 |
| 14 Apr 2025 | No meeting |
| 21 Apr 2025 | No meeting |
| 28 Apr 2025 | 23 Apr 2025 |
| 5 May 2025 | 30 Apr 2025 |
| 12 May 2025 | 7 May 2025 |
| 19 May 2025 | No meeting |
| 26 May 2025 | 21 May 2025 |
| 2 Jun 2025 | 28 May 2025 |
| 9 Jun 2025 | No meeting |
| 16 Jun 2025 | No meeting |
| 23 Jun 2025 | 18 Jun 2025 |
| 30 Jun 2025 | 25 Jun 2025 |
| 7 Jul 2025 | 2 Jul 2025 |
| 14 Jul 2025 | 9 Jul 2025 |
| 21 Jul 2025 | No meeting |
| 28 Jul 2025 | 23 Jul 2025 |
| 4 Aug 2025 | 30 Jul 2025 |
| 11 Aug 2025 | 6 Aug 2025 |
| 18 Aug 2025 | No meeting |
| 25 Aug 2025 | 20 Aug 2025 |
| 1 Sep 2025 | 27 Aug 2025 |
| 8 Sep 2025 | 3 Sep 2025 |
| 15 Sep 2025 | No meeting |
| 22 Sep 2025 | 17 Sep 2025 |
| 29 Sep 2025 | 24 Sep 2025 |
| 6 Oct 2025 | No meeting |
| 13 Oct 2025 | 8 Oct 2025 |
| 20 Oct 2025 | No meeting |
| 27 Oct 2025 | 22 Oct 2025 |
| 3 Nov 2025 | 29 Oct 2025 |
| 10 Nov 2025 | No meeting |
| 17 Nov 2025 | 12 Nov 2025 |
| 24 Nov 2025 | 19 Nov 2025 |
| 1 Dec 2025 | 26 Nov 2025 |
| 8 Dec 2025 | No meeting |
| 15 Dec 2025 | No meeting |
- The Executive Committee reviews responses and amendments for projects with a risk rating of greater than Low or High, unless they have been assigned to the HREC. It also reviews ‘Joint applications’.
- The November and December Executive Committee meeting and submission dates are subject to University advice regarding the close down period at the end of 2024. Changes may also be made in relation to University mandatory close periods. Therefore, dates above are indicative only. Please check these dates throughout the year.
- The Executive Committee does not meet the week of the HREC meeting or in weeks with a public holiday. This has been noted in the submission date column as ‘No meeting’.
- The School of Education has a mandatory pre-review process which involves the Dean reviewing applications before they are submitted to the Ethics Secretariat. Researchers and students from the School of Education should ensure their application is reviewed by Professor Michele Simons before it is submitted to the Ethics Secretariat. Researchers and students from other Schools and Institutes should check whether there is a similar process in their academic unit before submitting the application.
- All students must ensure their application/amendment etc is reviewed by their supervisor prior to submission.
- All submissions are screened by the Ethics Secretariat before being assigned to the committee for review. The Ethics Secretariat may ask you to make changes to the application, so please factor this step into your submission timeline.
- Human Research Ethics Committee (HREC) Terms of Reference (PDF, 112.11 KB) (opens in a new window)
- Low and Negligible Risk (LNR) Committee Terms of Reference (PDF, 109.86 KB) (opens in a new window)
Participating in a Human Research Ethics Committee offers unique benefits for both academics and community members.
Academic members have the opportunity to contribute to the research culture of our university by upholding ethical standards, supporting their colleagues, and ensuring the integrity of research practices. This involvement not only enhances the quality and impact of their own work but also strengthens the broader academic community.
For community members, joining a committee allows you to learn about research that impacts people and communities and is an opportunity for you to help protect the safety and welfare of research participants. Your contributions will help to make a meaningful difference. Together, we can promote responsible research that benefits society and advances knowledge.
If you are interested in joining a committee, you can find detailed information in the Guidance Document (PDF, 178.16 KB) (opens in a new window)
If you are ready to apply, please submit an Expression of Interest form:
- Expression of Interest Form – Academic (DOCX, 69.69 KB) (opens in a new window)
- Expression of Interest Form – Community Member (DOCX, 65.96 KB) (opens in a new window)
Please email your EOI form to the Ethics Officer